This website requires JavaScript.
Explore
Help
Register
Sign In
github.com
/
UtilitechAS.amsreader-firmware
Watch
1
Star
0
Fork
0
You've already forked UtilitechAS.amsreader-firmware
mirror of
https://github.com/UtilitechAS/amsreader-firmware.git
synced
2026-02-17 21:28:25 +00:00
Code
Issues
Packages
Projects
Releases
Wiki
Activity
Files
e2c5d08e3c1d58d40884e0af7ff602a57eca69be
UtilitechAS.amsreader-firmware
/
Electrical
/
Schematics.PNG
Roar Fredriksen
f4ddcf9e7e
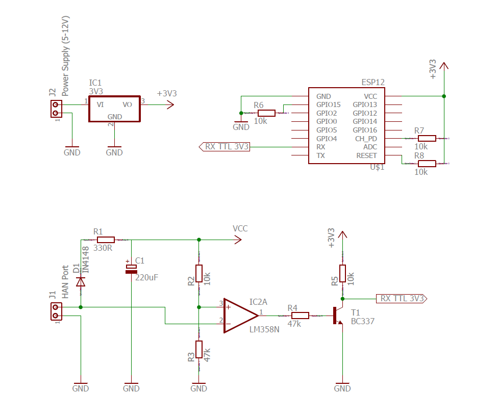
Created schematics in Eagle, also added as png and PDF
2017-09-21 18:54:19 +02:00
47 KiB
976x822px
Raw
History
Reference in New Issue
View Git Blame
Copy Permalink